乐清上班族网

 找回密码
 立即注册
搜索

官宣!这笔费用,全部取消

查看数: 9544 | 评论数: 5 | 收藏 0
关灯 | 提示:支持键盘翻页<-左 右->
    组图打开中,请稍候......
发布时间: 2021-11-21 13:31

正文摘要:

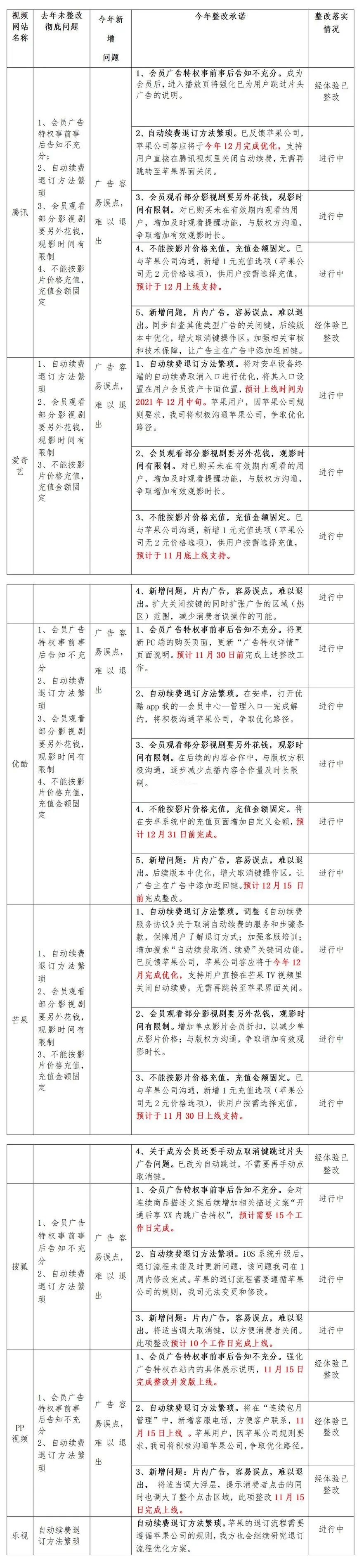
11月19日,自7家视频网站就会员服务问题提交整改报告的7天后,浙江省消保委将各视频网站的整改承诺及整改进展情况予以公开,请广大消费者共同监督。 各视频网站整改报告情况汇总表 去年,浙江省消保委约谈提出的7 ...

回复

婉玉来自: 浙江省温州市 电信 发表于 2021-11-24 08:27
太好好了点赞
 
西米囊来自: 浙江省温州市瑞安市 电信 发表于 2021-11-21 22:00
然而没什么软用啊
 
Outsider—来自: 浙江省温州市 电信 发表于 2021-11-21 20:44
突然觉得以后不会被莫名其妙的扣钱了
 
谨河来自: 浙江省温州市 移动 发表于 2021-11-21 19:34
这么一对比,以前广告里插播电视剧也不错
 
梵音不灭来自: 浙江省杭州市 华数 发表于 2021-11-21 14:15
买了会员,然后看一些电影还要另外收费,这完全就是在耍流氓
 

手机版|小黑屋|乐清上班族网 ( 浙B2-20100310-1 )

GMT+8, 2025-12-25 14:59

Powered by Discuz! X3.3

© 2001-2017 Comsenz Inc.

快速回复 返回顶部 返回列表